|
XB-MORPHOLINO-17249279
Morpholino Name:
celf1 MO1
Synonyms: EDEN-BP MO, E-Mo
Target mRNA: celf1
Morpholino Type: uncategorized morpholino
Sequence: 5' TTGTGCCATTCATTATCTTAGAAAT 3'
Source: Gene Tools LLC
Synonyms: EDEN-BP MO, E-Mo
Target mRNA: celf1
Morpholino Type: uncategorized morpholino
Sequence: 5' TTGTGCCATTCATTATCTTAGAAAT 3'
Source: Gene Tools LLC
| Target mRNA | tropicalis | laevis.L | laevis.S | ||||
| Identities | 22/25 | 24/25 | 22/25 | ||||
genome
MO
|
5' AGTTCCAAGAAAATGAATGGCACAA 3' | ||| |||| |||||||||||||| 3' TAAAGATTCTATTACTTACCGTGTT 5' |
5' AGTTCTAAGATAATGAATGGCACAA 3'
| |||||||||||||||||||||||
3' TAAAGATTCTATTACTTACCGTGTT 5' |
5' AGTTCCAAGAAAATGAATGGCACAA 3' | ||| |||| |||||||||||||| 3' TAAAGATTCTATTACTTACCGTGTT 5' |
||||
| Genomic Alignments |
Position | Identity | Strand | Target | Target mRNA | ||
| laevis 10.1 | Chr4L:12060160..12060184 | 24/25 | Sense | target | celf1.L | ||
| Chr4S:11908967..11908991 | 22/25 | Sense | target | celf1.S | |||
| Chr1L:175477065..175477089 | 21/25 | Antisense | off-target | kntc1.L | |||
| Chr5S:43774398..43774422 | 21/25 | Sense | off-target | LOC108717854 | |||
| Chr1L:22599369..22599393 | 21/25 | Sense | off-target | LOC108697749 | |||
| Chr5L:103573470..103573494 | 21/25 | Sense | unknown | ||||
| Chr5S:84852493..84852517 | 21/25 | Antisense | unknown | ||||
| Chr6L:7196759..7196783 | 21/25 | Sense | unknown | tropicalis 10.0 | Chr4:16164192..16164216 | 22/25 | Antisense | target | celf1 |
| Chr2:171155351..171155375 | 21/25 | Antisense | off-target | dlg2 | |||
| Chr10:22284324..22284348 | 21/25 | Sense | off-target | cntnap1 | |||
| Publications | |||||||
| ???morpholino.displaySummary.papersFirst??? |
EDEN-BP-dependent post-transcriptional regulation of gene expression in Xenopus somitic segmentation., Development 2004 |
||||||
| ???morpholino.displaySummary.papersRecent??? |
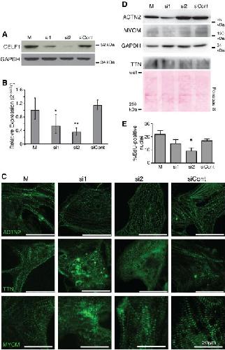
CUG-BP, Elav-like family member 1 (CELF1) is required for normal myofibrillogenesis, morphogenesis, and contractile function in the embryonic heart., Dev Dyn 2016 |
||||||
| ???morpholino.displaySummary.papersAll??? | |||||||
