Click here to close Hello! We notice that you are using Internet Explorer, which is not supported by Xenbase and may cause the site to display incorrectly. We suggest using a current version of Chrome, FireFox, or Safari.

Summary Attributions Wiki
XB-GRNA-23659751

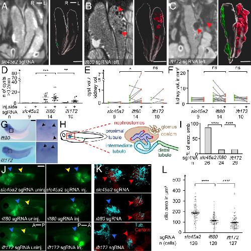
gRNA Name: ift172 gRNA1
Synonyms: ift172 gRNA E1
Genomic Target: ift172

PAM Sequence: CCA
Sequence: 5' CCGTGAACTCTTTCTCCGT 3'



Genomic Target tropicalis
Identities 19/19
genome
gRNA
5' ACGGAGAAAGAGTTCACGG 3'
   |||||||||||||||||||
3' TGCCTCTTTCTCAAGTGCC 5'
     
Genomic Alignments Position Identity Strand Target Genomic Target
tropicalis 10.0 Chr5:162202417..162202435 19/19 Antisense target ift172
Chr8:16622284..16622302 19/19 Antisense off-target LOC116406649
Publications
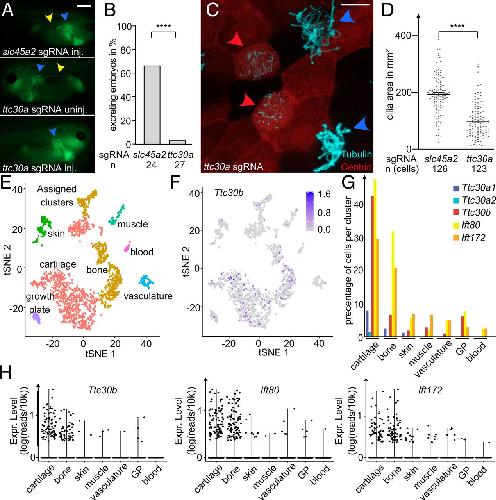
???morpholino.displaySummary.papersFirst??? Ttc30a affects tubulin modifications in a model for ciliary chondrodysplasia with polycystic kidney disease., Proc Natl Acad Sci U S A 2021     
???morpholino.displaySummary.papersRecent???
???morpholino.displaySummary.papersAll???