|
XB-MORPHOLINO-29212897
Morpholino Name:
crb3 MO2
Synonyms: ATG-crb3.L-mo
Target mRNA: crb3
Morpholino Type: translation blocking morpholino (ATG)
Sequence: 5' TTAGTAGATAATCGAGCATGTGGAC 3'
Source: Gene Tools LLC
Synonyms: ATG-crb3.L-mo
Target mRNA: crb3
Morpholino Type: translation blocking morpholino (ATG)
Sequence: 5' TTAGTAGATAATCGAGCATGTGGAC 3'
Source: Gene Tools LLC
| Target mRNA | laevis.L | ||||||
| Identities | 24/25 | ||||||
genome
MO
|
5' GTCGACATGCTCGATTATCTACTAA 3'
||| |||||||||||||||||||||
3' CAGGTGTACGAGCTAATAGATGATT 5' |
||||||
| Genomic Alignments |
Position | Identity | Strand | Target | Target mRNA | ||
| laevis 10.1 | Chr3L:150964654..150964678 | 24/25 | Antisense | target | crb3.L | ||
| Chr3L:110367575..110367599 | 21/25 | Sense | off-target | sppl2a.L | |||
| Publications | |||||||
| ???morpholino.displaySummary.papersFirst??? |
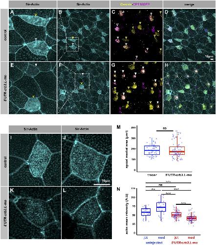
Crb3 is required to organize the apical domain of multiciliated cells., J Cell Sci 2024 |
||||||
| ???morpholino.displaySummary.papersRecent??? | |||||||
| ???morpholino.displaySummary.papersAll??? | |||||||
