|
Literature for DOID 0060251: sclerosteosis
Xenbase Articles
(
|
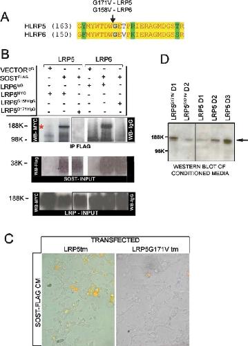
Bone density ligand, Sclerostin, directly interacts with LRP5 but not LRP5G171V to modulate Wnt activity.,
Ellies DL,Viviano B,McCarthy J,Rey JP,Itasaki N,Saunders S,Krumlauf R,
J Bone Miner Res. November 1, 2006; 21(11):0884-0431.
|
