|
Literature for DOID 1059: intellectual disability
Xenbase Articles
(
| Neutralization of a negative charge in the S1-S2 region of the KV7.2 (KCNQ2) channel affects voltage-dependent activation in neonatal epilepsy., Wuttke TV,Penzien J,Fauler M,Seebohm G,Lehmann-Horn F,Lerche H,Jurkat-Rott K, J Physiol. January 15, 2008; 586(2):0022-3751. |
|
GRIN2B mutations in West syndrome and intellectual disability with focal epilepsy.,
Lemke JR,Hendrickx R,Geider K,Laube B,Schwake M,Harvey RJ,James VM,Pepler A,Steiner I,Hörtnagel K,Neidhardt J,Ruf S,Wolff M,Bartholdi D,Caraballo R,Platzer K,Suls A,De Jonghe P,Biskup S,Weckhuysen S,
Ann Neurol. January 1, 2014; 75(1):1531-8249.
|
|
CRISPR/Cas9: An inexpensive, efficient loss of function tool to screen human disease genes in Xenopus.,
Bhattacharya D,Marfo CA,Li D,Lane M,Khokha MK,
Dev Biol. December 15, 2015; 408(2):1095-564X.
|
|
KCNC1-related disorders: new de novo variants expand the phenotypic spectrum.,
Park J,Koko M,Hedrich UBS,Hermann A,Cremer K,Haberlandt E,Grimmel M,Alhaddad B,Beck-Woedl S,Harrer M,Karall D,Kingelhoefer L,Tzschach A,Matthies LC,Strom TM,Ringelstein EB,Sturm M,Engels H,Wolff M,Lerche H,Haack TB,
Ann Clin Transl Neurol. July 1, 2019; 6(7):2328-9503.
|
|
The neurodevelopmental disorder risk gene DYRK1A is required for ciliogenesis and control of brain size in Xenopus embryos.,
Willsey HR,Xu Y,Xu Y,Everitt A,Dea J,Exner CRT,Willsey AJ,State MW,Harland RM,
Development. June 22, 2020; 147(21):1477-9129.
|
| SLC12A2 variants cause a neurodevelopmental disorder or cochleovestibular defect., McNeill A,Iovino E,Mansard L,Vache C,Baux D,Bedoukian E,Cox H,Dean J,Goudie D,Kumar A,Newbury-Ecob R,Fallerini C,Renieri A,Lopergolo D,Mari F,Blanchet C,Willems M,Roux AF,Pippucci T,Delpire E, Brain. August 1, 2020; 143(8):1460-2156. |
|
Aquatic models of human ciliary diseases.,
Corkins ME,Krneta-Stankic V,Kloc M,Miller RK,
Genesis. February 1, 2021; 59(1-2):1526-968X.
|
|
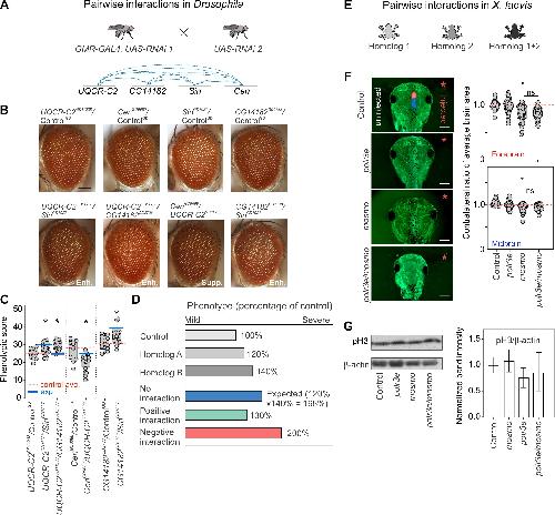
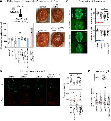
Functional assessment of the "two-hit" model for neurodevelopmental defects in Drosophila and X. laevis.,
Pizzo L,Lasser M,Yusuff T,Jensen M,Ingraham P,Huber E,Singh MD,Monahan C,Iyer J,Desai I,Karthikeyan S,Gould DJ,Yennawar S,Weiner AT,Pounraja VK,Krishnan A,Rolls MM,Lowery LA,Girirajan S,
PLoS Genet. April 1, 2021; 17(4):1553-7404.
|
|
KCNK18 Biallelic Variants Associated with Intellectual Disability and Neurodevelopmental Disorders Alter TRESK Channel Activity.,
Pavinato L,Nematian-Ardestani E,Zonta A,De Rubeis S,Buxbaum J,Mancini C,Bruselles A,Tartaglia M,Pessia M,Tucker SJ,D'Adamo MC,Brusco A,
Int J Mol Sci. June 4, 2021; 22(11):1422-0067.
|
|
Kv3.1 channelopathy: a novel loss-of-function variant and the mechanistic basis of its clinical phenotypes.,
Li X,Zheng Y,Li S,Nair U,Sun C,Zhao C,Lu J,Zhang VW,Maljevic S,Petrou S,Lin J,
Ann Transl Med. September 1, 2021; 9(18):2305-5839.
|
|
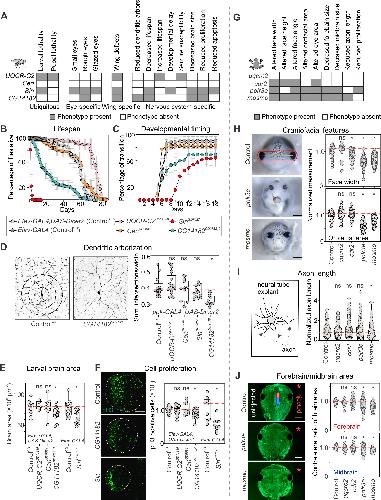
16p12.1 Deletion Orthologs are Expressed in Motile Neural Crest Cells and are Important for Regulating Craniofacial Development in Xenopus laevis.,
Lasser M,Bolduc J,Murphy L,O'Brien C,Lee S,Girirajan S,Lowery LA,
Front Genet. January 1, 2022; 13:1664-8021.
|
|
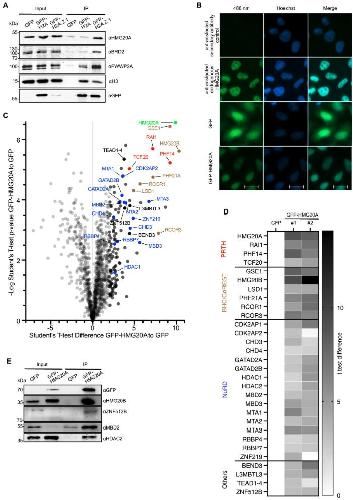
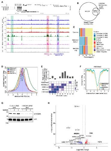
The H2A.Z and NuRD associated protein HMG20A controls early head and heart developmental transcription programs.,
Herchenröther A,Gossen S,Friedrich T,Reim A,Daus N,Diegmüller F,Leers J,Sani HM,Gerstner S,Schwarz L,Stellmacher I,Szymkowiak LV,Nist A,Stiewe T,Borggrefe T,Mann M,Mackay JP,Bartkuhn M,Borchers A,Lan J,Hake SB,
Nat Commun. January 28, 2023; 14(1):2041-1723.
|
| Dyrk1a is required for craniofacial development in Xenopus laevis., Johnson HK,Wahl SE,Sesay F,Litovchick L,Dickinson AJ, Dev Biol. July 15, 2024; 511:1095-564X. |
