Click here to close Hello! We notice that you are using Internet Explorer, which is not supported by Xenbase and may cause the site to display incorrectly. We suggest using a current version of Chrome, FireFox, or Safari.
Summary Literature (1)
Literature for DOID 12306: vitiligo


Xenbase Articles :
( Denotes literature images)
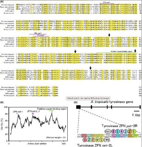
Generation of albino Xenopus tropicalis using zinc-finger nucleases., Nakajima K,Nakajima T,Takase M,Yaoita Y, Dev Growth Differ. December 1, 2012; 54(9):1440-169X.