|
Literature for DOID 1573: communicating hydrocephalus
Xenbase Articles
(
|
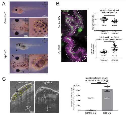
DLG5 variants are associated with multiple congenital anomalies including ciliopathy phenotypes.,
Marquez J,Mann N,Arana K,Deniz E,Ji W,Konstantino M,Mis EK,Deshpande C,Jeffries L,McGlynn J,Hugo H,Widmeier E,Konrad M,Tasic V,Morotti R,Baptista J,Ellard S,Lakhani SA,Hildebrandt F,Khokha MK,
J Med Genet. July 1, 2021; 58(7):1468-6244.
|
