|
Literature for DOID 783: end stage renal disease
Xenbase Articles
(
|
A homozygous human WNT11 variant is associated with laterality, heart and renal defects.,
Berns H,Weber D,Haas M,Bakey Z,Brislinger-Engelhardt MM,Schmidts M,Walentek P,
Dis Model Mech. April 9, 2025; :1754-8411.
|
|
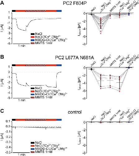
Differential modulation of polycystin-2 gain-of-function channels by cysteine-reactive compounds, amphiphilic substances, and S4-S5 linker mutations.,
Geiges L,Staudner T,Khamseekaew J,Korbmacher C,Ilyaskin AV,
J Biol Chem. November 24, 2025; 301(11):1083-351X.
|
