|
Literature for OMIM 208500: SHORT-RIB THORACIC DYSPLASIA 1 WITH OR WITHOUT POLYDACTYLY; SRTD1
Xenbase Articles:
(
|
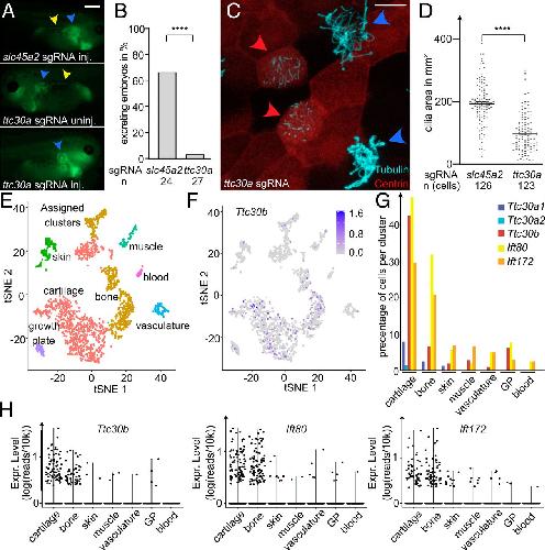
Ttc30a affects tubulin modifications in a model for ciliary chondrodysplasia with polycystic kidney disease.,
Getwan M,Hoppmann A,Schlosser P,Grand K,Song W,Diehl R,Schroda S,Heeg F,Deutsch K,Hildebrandt F,Lausch E,Köttgen A,Lienkamp SS,
Proc Natl Acad Sci U S A. September 28, 2021; 118(39):1091-6490.
|
