|
Literature for OMIM 219700: CYSTIC FIBROSIS; CF
Xenbase Articles:
(
| Cystic fibrosis transmembrane conductance regulator differentially regulates human and mouse epithelial sodium channels in Xenopus oocytes., Yan W,Samaha FF,Ramkumar M,Kleyman TR,Rubenstein RC, J Biol Chem. May 28, 2004; 279(22):1083-351X. |
| Acute regulation of the SLC26A3 congenital chloride diarrhoea anion exchanger (DRA) expressed in Xenopus oocytes., Chernova MN,Jiang L,Shmukler BE,Schweinfest CW,Blanco P,Freedman SD,Stewart AK,Alper SL, J Physiol. May 15, 2003; 549(Pt 1):0022-3751. |
| The severe G480C cystic fibrosis mutation, when replicated in the mouse, demonstrates mistrafficking, normal survival and organ-specific bioelectrics., Dickinson P,Smith SN,Webb S,Kilanowski FM,Campbell IJ,Taylor MS,Porteous DJ,Willemsen R,de Jonge HR,Farley R,Alton EW,Dorin JR, Hum Mol Genet. February 1, 2002; 11(3):1460-2083. |
| A novel neutrophil elastase inhibitor prevents elastase activation and surface cleavage of the epithelial sodium channel expressed in Xenopus laevis oocytes., Rossier BC,Harris M,Firsov D,Vuagniaux G,Stutts MJ, J Biol Chem. January 5, 2007; 282(1):1083-351X. |
| Regulatory interaction between CFTR and the SLC26 transporters., Shcheynikov N,Zeng W,Choi JY,Dorwart MR,Muallem S,Ko SB,Thomas PJ, Novartis Found Symp. January 1, 2006; 273:1528-2511. |
| Slc26a9 is inhibited by the R-region of the cystic fibrosis transmembrane conductance regulator via the STAS domain., Chang MH,Plata C,Sindic A,Ranatunga WK,Chen AP,Zandi-Nejad K,Chan KW,Thompson J,Mount DB,Romero MF, J Biol Chem. October 9, 2009; 284(41):1083-351X. |
| Basolateral Cl- uptake mechanisms in Xenopus laevis lung epithelium., Berger J,Hardt M,Clauss WG,Fronius M, Am J Physiol Regul Integr Comp Physiol. July 1, 2010; 299(1):1522-1490. |
|
Embryonic frog epidermis: a model for the study of cell-cell interactions in the development of mucociliary disease.,
Dubaissi E,Papalopulu N,
Dis Model Mech. March 1, 2011; 4(2):1754-8411.
|
| F508del-CFTR increases intracellular Ca(2+) signaling that causes enhanced calcium-dependent Cl(-) conductance in cystic fibrosis., Martins JR,Kongsuphol P,Sammels E,Dahimène S,Aldehni F,Clarke LA,Schreiber R,de Smedt H,Amaral MD,Kunzelmann K, Biochim Biophys Acta. November 1, 2011; 1812(11):0006-3002. |
| Sildenafil acts as potentiator and corrector of CFTR but might be not suitable for the treatment of CF lung disease., Leier G,Bangel-Ruland N,Sobczak K,Knieper Y,Weber WM, Cell Physiol Biochem. January 1, 2012; 29(5-6):1421-9778. |
| Thiol-reactive compounds from garlic inhibit the epithelial sodium channel (ENaC)., Krumm P,Giraldez T,Alvarez de la Rosa D,Clauss WG,Fronius M,Althaus M, Bioorg Med Chem. July 1, 2012; 20(13):1464-3391. |
| Functional analysis of nonsynonymous single nucleotide polymorphisms in human SLC26A9., Chen AP,Chang MH,Romero MF, Hum Mutat. August 1, 2012; 33(8):1098-1004. |
| Correction of mutations within the cystic fibrosis transmembrane conductance regulator by site-directed RNA editing., Montiel-Gonzalez MF,Yudowski GA,Rosenthal JJ,Vallecillo-Viejo I, Proc Natl Acad Sci U S A. November 5, 2013; 110(45):1091-6490. |
| Characterization of SLC26A9 in patients with CF-like lung disease., Bakouh N,Bienvenu T,Thomas A,Ehrenfeld J,Roussel D,Duquesnoy P,Farman N,Viel M,Amselem S,Edelman A,Planelles G,Liote H,Cherif-Zahar B,Sermet-Gaudelus I,Taam RA, Hum Mutat. October 1, 2013; 34(10):1098-1004. |
| Mutations in CCNO result in congenital mucociliary clearance disorder with reduced generation of multiple motile cilia., Wallmeier J,Chen CT,Loges NT,Pennekamp P,Ma L,Shamseldin HE,Olbrich H,Werner C,Alsabah BH,Köhler G,Jaspers M,Boon M,Schmitt-Grohé S,Zimmermann T,Koerner-Rettberg C,Horak E,Kintner C,Omran H,Al-Mutairi DA,Menchen T,Dougherty GW,Griese M,Alkuraya FS, Nat Genet. June 1, 2014; 46(6):1546-1718. |
|
Cystic fibrosis transmembrane conductance regulator (CFTR) potentiators protect G551D but not ΔF508 CFTR from thermal instability.,
Liu X,Dawson DC,
Biochemistry. September 9, 2014; 53(35):1520-4995.
|
| Cathepsin B contributes to Na+ hyperabsorption in cystic fibrosis airway epithelial cultures., Tan CD,Hobbs C,Sameni M,Sloane BF,Stutts MJ,Tarran R, J Physiol. December 1, 2014; 592(23):0022-3751. |
|
Structure-activity analysis of a CFTR channel potentiator: Distinct molecular parts underlie dual gating effects.,
Csanády L,Töröcsik B,
J Gen Physiol. October 1, 2014; 144(4):1540-7748.
|
|
Three charged amino acids in extracellular loop 1 are involved in maintaining the outer pore architecture of CFTR.,
Cui G,Rahman KS,Infield DT,Kuang C,Prince CZ,McCarty NA,
J Gen Physiol. August 1, 2014; 144(2):1540-7748.
|
|
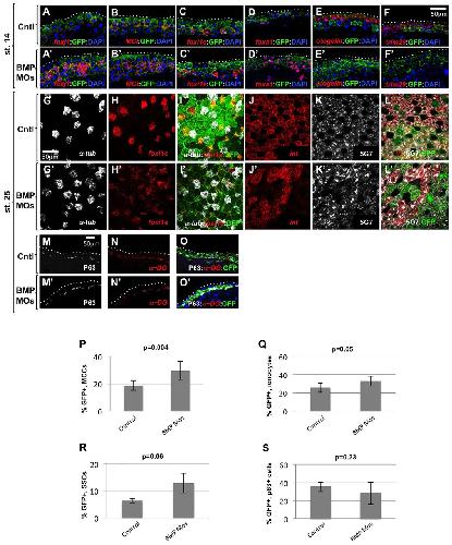
BMP signalling controls the construction of vertebrate mucociliary epithelia.,
Luxardi G,Chevalier B,Thomé V,Zaragosi LE,Barbry P,Pasini A,Kodjabachian L,Cibois M,Mercey O,Marcet B,
Development. July 1, 2015; 142(13):1477-9129.
|
| Potentiators exert distinct effects on human, murine, and Xenopus CFTR., Cui G,Khazanov N,Stauffer BB,Infield DT,Imhoff BR,McCarty NA,Senderowitz H, Am J Physiol Lung Cell Mol Physiol. August 1, 2016; 311(2):1522-1504. |
|
Bacterial Sphingomyelinase is a State-Dependent Inhibitor of the Cystic Fibrosis Transmembrane conductance Regulator (CFTR).,
Stauffer BB,Cui G,Cottrill KA,Infield DT,McCarty NA,
Sci Rep. June 7, 2017; 7(1):2045-2322.
|
|
Asymmetry of movements in CFTR's two ATP sites during pore opening serves their distinct functions.,
Sorum B,Töröcsik B,Csanády L,
Elife. September 25, 2017; 6:2050-084X.
|
| CFTR supports cell death through ROS-dependent activation of TMEM16F (anoctamin 6)., Simões F,Ousingsawat J,Wanitchakool P,Fonseca A,Cabrita I,Benedetto R,Schreiber R,Kunzelmann K, Pflugers Arch. February 1, 2018; 470(2):1432-2013. |
|
Simple binding of protein kinase A prior to phosphorylation allows CFTR anion channels to be opened by nucleotides.,
Mihályi C,Iordanov I,Töröcsik B,Csanády L,
Proc Natl Acad Sci U S A. September 1, 2020; 117(35):1091-6490.
|
|
Clinical and molecular characterization of the R751L-CFTR mutation.,
Haq IJ,Althaus M,Gardner AI,Yeoh HY,Joshi U,Saint-Criq V,Verdon B,Townshend J,O'Brien C,Ben-Hamida M,Thomas M,Bourke S,van der Sluijs P,Braakman I,Ward C,Gray MA,Brodlie M,
Am J Physiol Lung Cell Mol Physiol. February 1, 2021; 320(2):1522-1504.
|
