|
Literature for OMIM 252100: OROFACIODIGITAL SYNDROME II; OFD2
Xenbase Articles:
(
|
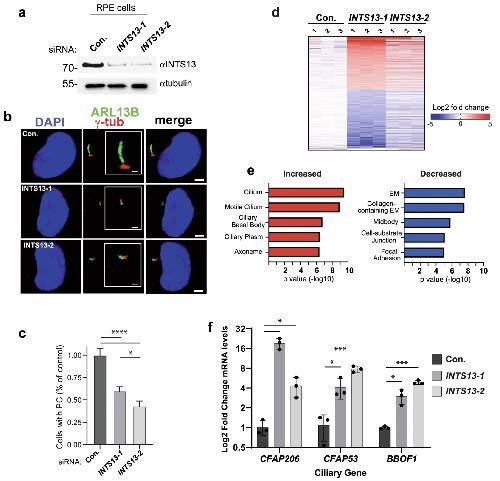
INTS13 variants causing a recessive developmental ciliopathy disrupt assembly of the Integrator complex.,
Mascibroda LG,Shboul M,Elrod ND,Colleaux L,Hamamy H,Huang KL,Peart N,Singh MK,Lee H,Lee H,Merriman B,Jodoin JN,Sitaram P,Lee LA,Fathalla R,Al-Rawashdeh B,Ababneh O,El-Khateeb M,Escande-Beillard N,Nelson SF,Wu Y,Tong L,Kenney LJ,Roy S,Russell WK,Amiel J,Reversade B,Wagner EJ,
Nat Commun. October 13, 2022; 13(1):2041-1723.
|
