|
Literature for OMIM 309000: LOWE OCULOCEREBRORENAL SYNDROME; OCRL
Xenbase Articles:
(
|
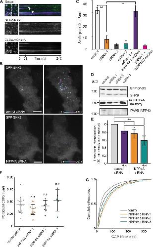
Control of actin polymerization via the coincidence of phosphoinositides and high membrane curvature.,
Daste F,Walrant A,Holst MR,Mason J,Lee JE,Lee JE,Lee JE,Brook D,Mettlen M,Larsson E,Lee SF,Lundmark R,Gallop JL,Gadsby JR,
J Cell Biol. November 6, 2017; 216(11):1540-8140.
|
