|
Literature for OMIM 603165: DERMATITIS, ATOPIC
Xenbase Articles:
(
|
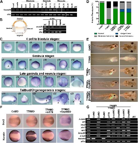
TMEM79/MATTRIN defines a pathway for Frizzled regulation and is required for Xenopus embryogenesis.,
Chen M,Amado N,Tan J,Reis A,Ge M,Abreu JG,He X,
Elife. September 14, 2020; 9:2050-084X.
|
