|
Literature for OMIM 605389: HYPOTRICHOSIS 1; HYPT1
Xenbase Articles:
(
|
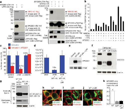
APCDD1 is a novel Wnt inhibitor mutated in hereditary hypotrichosis simplex.,
Shimomura Y,Agalliu D,Vonica A,Luria V,Wajid M,Baumer A,Belli S,Petukhova L,Brivanlou AH,Brivanlou AH,Barres BA,Christiano AM,Schinzel A,
Nature. April 15, 2010; 464(7291):0143-5221.
|
