|
Literature for OMIM 617333: INTELLECTUAL DEVELOPMENTAL DISORDER WITH DYSMORPHIC FACIES AND PTOSIS; IDDDFP
Xenbase Articles:
(
|
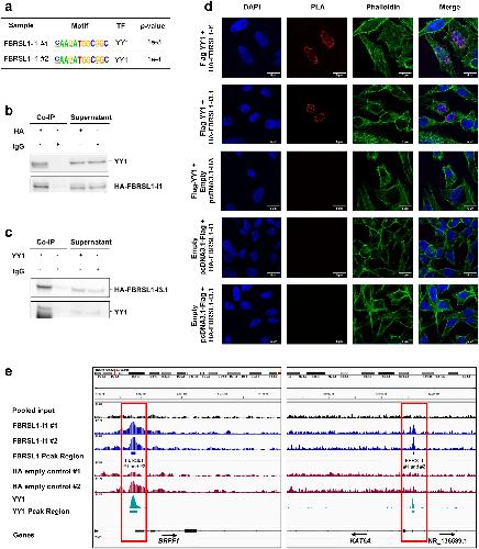
FBRSL1 regulates the expression of chromatin regulators BRPF1 and KAT6A.,
Kastens G,Berger-Santangelo H,Gerstner S,Ufartes R,Mischak M,Borchers A,Pauli S,
Hum Genet. August 14, 2025; 144(8):1432-1203.
|
