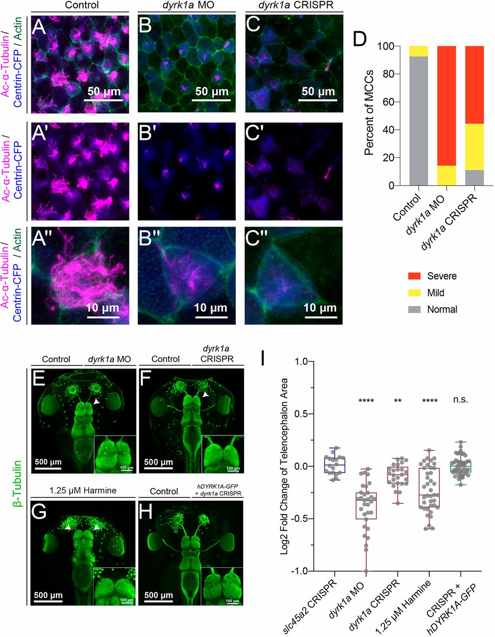
XB-PHENO-16544
Xtr WT + dyrk1a MO, Willsey HR et al. (2020)
| Experiment + Assay: | Xtr WT + dyrk1a MO + NF35/36 (immunohistochemistry) | ||||||||||||||||||||||
|---|---|---|---|---|---|---|---|---|---|---|---|---|---|---|---|---|---|---|---|---|---|---|---|
|
|||||||||||||||||||||||
| Anatomical Phenotypes: abnormal brain morphology, abnormal telencephalon, decreased size of the telencephalon |
