Click here to close Hello! We notice that you are using Internet Explorer, which is not supported by Xenbase and may cause the site to display incorrectly. We suggest using a current version of Chrome, FireFox, or Safari.
XB-PHENO-22147

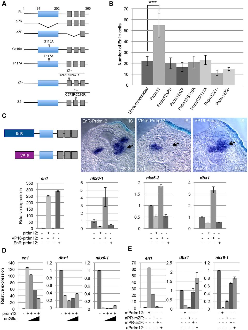
Xla Wt + prdm12-EnR-Flag, Thélie A et al. (2015)

Experiment + Assay: Xla Wt + prdm12-EnR-Flag + NF32 (in situ hybridization)
Background: Xla.Inbred
Manipulations:
Manipulation Type Reagent Target Gene Stage Treatment Area
mRNA injection Tg(prdm12-EnR-Flag) prdm12.L
prdm12.S
NF stage 2 (2-cell) blastomere
Conditions:
Assay Type Assay Stages Antibody
in situ hybridization NF stage 32  
Expression Phenotypes (2):
mislocalised en1.L expression in neural tube
increased amount en1.L expression in neural tube
Source: Fig.5.c
Article: XB-ART-51355, PubMed