XB-PHENO-22389
Xla Wt + wtip MO, Chu CW et al. (2016)
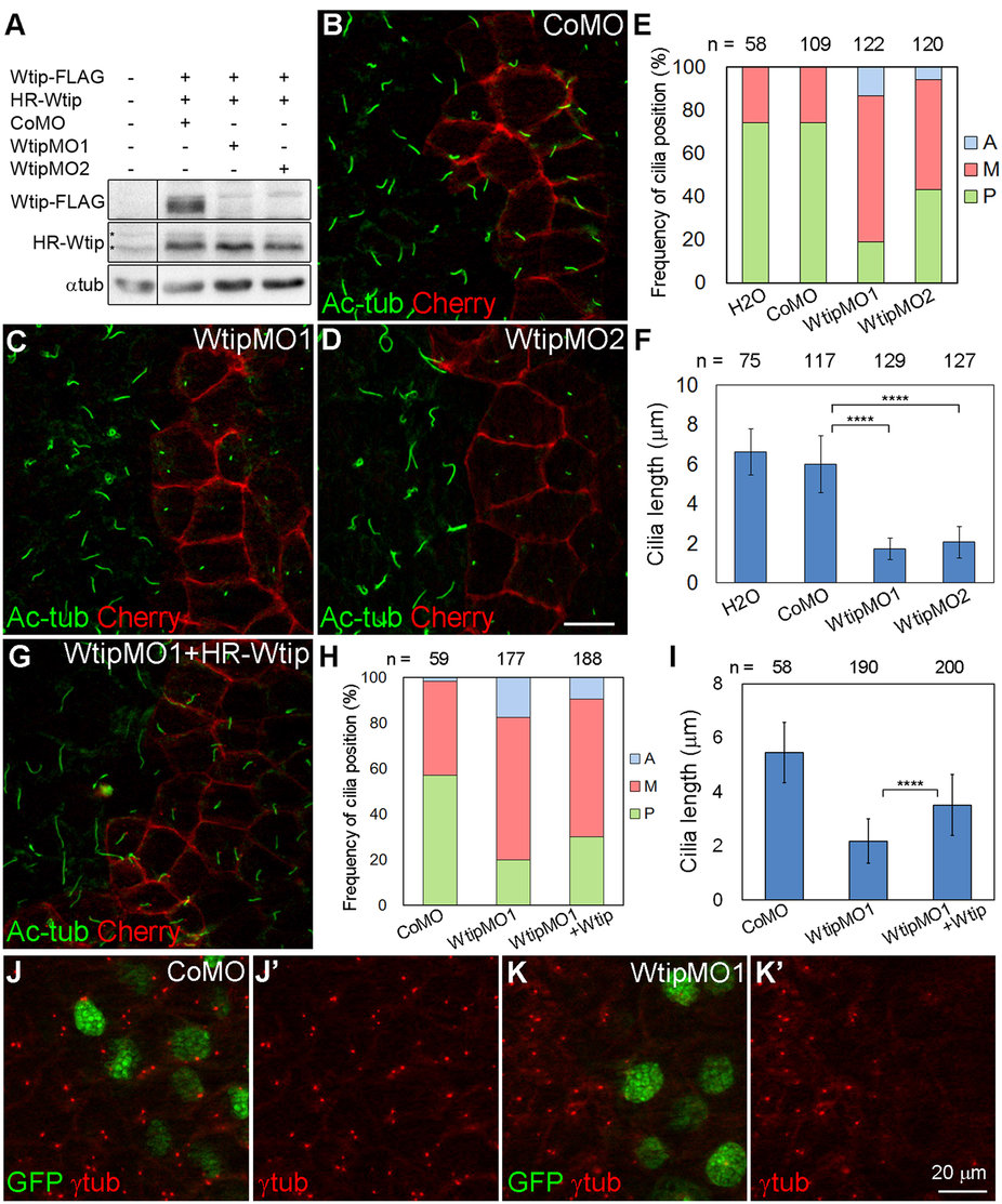
| Experiment + Assay: | Xla Wt + wtip MO + NF17 (immunohistochemistry) | ||||||||||||||||||||||
|---|---|---|---|---|---|---|---|---|---|---|---|---|---|---|---|---|---|---|---|---|---|---|---|
|
|||||||||||||||||||||||
| Anatomical Phenotypes: abnormally localised cilium in gastrocoel roof plate |
| Experiment + Assay: | Xla Wt + wtip MO + NF17 (immunohistochemistry) | ||||||||||||||||||||||
|---|---|---|---|---|---|---|---|---|---|---|---|---|---|---|---|---|---|---|---|---|---|---|---|
|
|||||||||||||||||||||||
| Anatomical Phenotypes: abnormally localised cilium in gastrocoel roof plate |