XB-PHENO-22444
Xla Wt + celf1 MO, Blech-Hermoni Y et al. (2016)
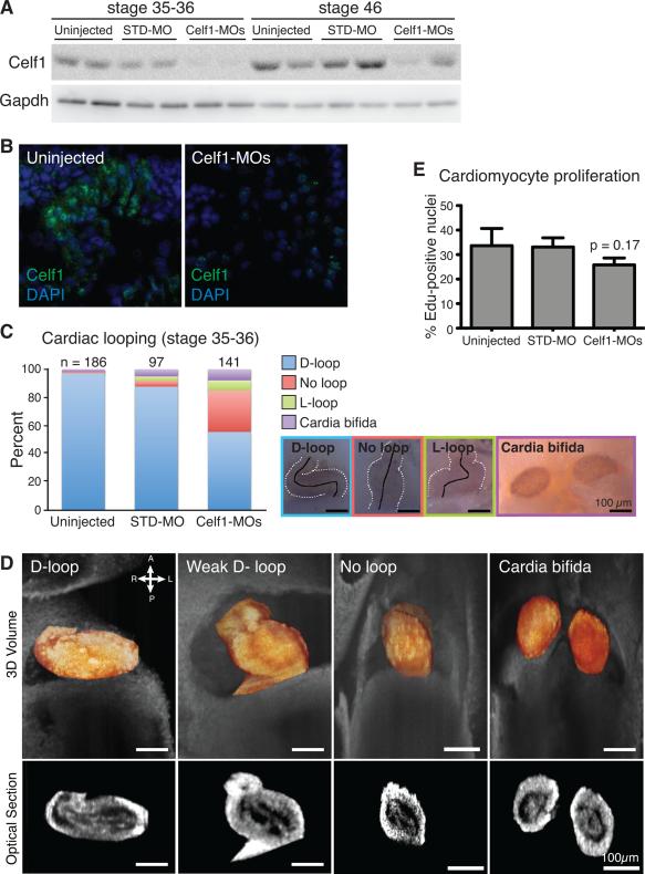
| Experiment + Assay: | Xla Wt + celf1 MO + NF35/36 (whole-mount microscopy) | |||||||||||||||||||||||||||
|---|---|---|---|---|---|---|---|---|---|---|---|---|---|---|---|---|---|---|---|---|---|---|---|---|---|---|---|---|
|
||||||||||||||||||||||||||||
| Anatomical Phenotypes: abnormal heart looping |
| Experiment + Assay: | Xla Wt + celf1 MO + NF35/36 (whole-mount microscopy) | |||||||||||||||||||||||||||
|---|---|---|---|---|---|---|---|---|---|---|---|---|---|---|---|---|---|---|---|---|---|---|---|---|---|---|---|---|
|
||||||||||||||||||||||||||||
| Anatomical Phenotypes: abnormal heart looping |