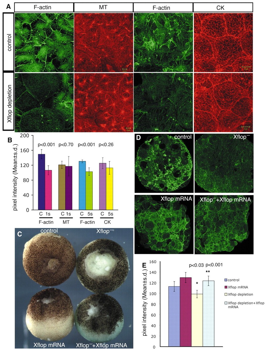
XB-PHENO-22848
Xla Wt + XB5959819 [provisional] mKD + animal cap explant, Tao Q et al. (2005)
| Experiment + Assay: | Xla Wt + XB5959819 [provisional] mKD + animal cap explant + NF9 (immunohistochemistry) | |||||||||||||||||||||||||||
|---|---|---|---|---|---|---|---|---|---|---|---|---|---|---|---|---|---|---|---|---|---|---|---|---|---|---|---|---|
|
||||||||||||||||||||||||||||
| Anatomical Phenotypes: decreased size of the actin cytoskeleton, increased size of the actin cytoskeleton |
