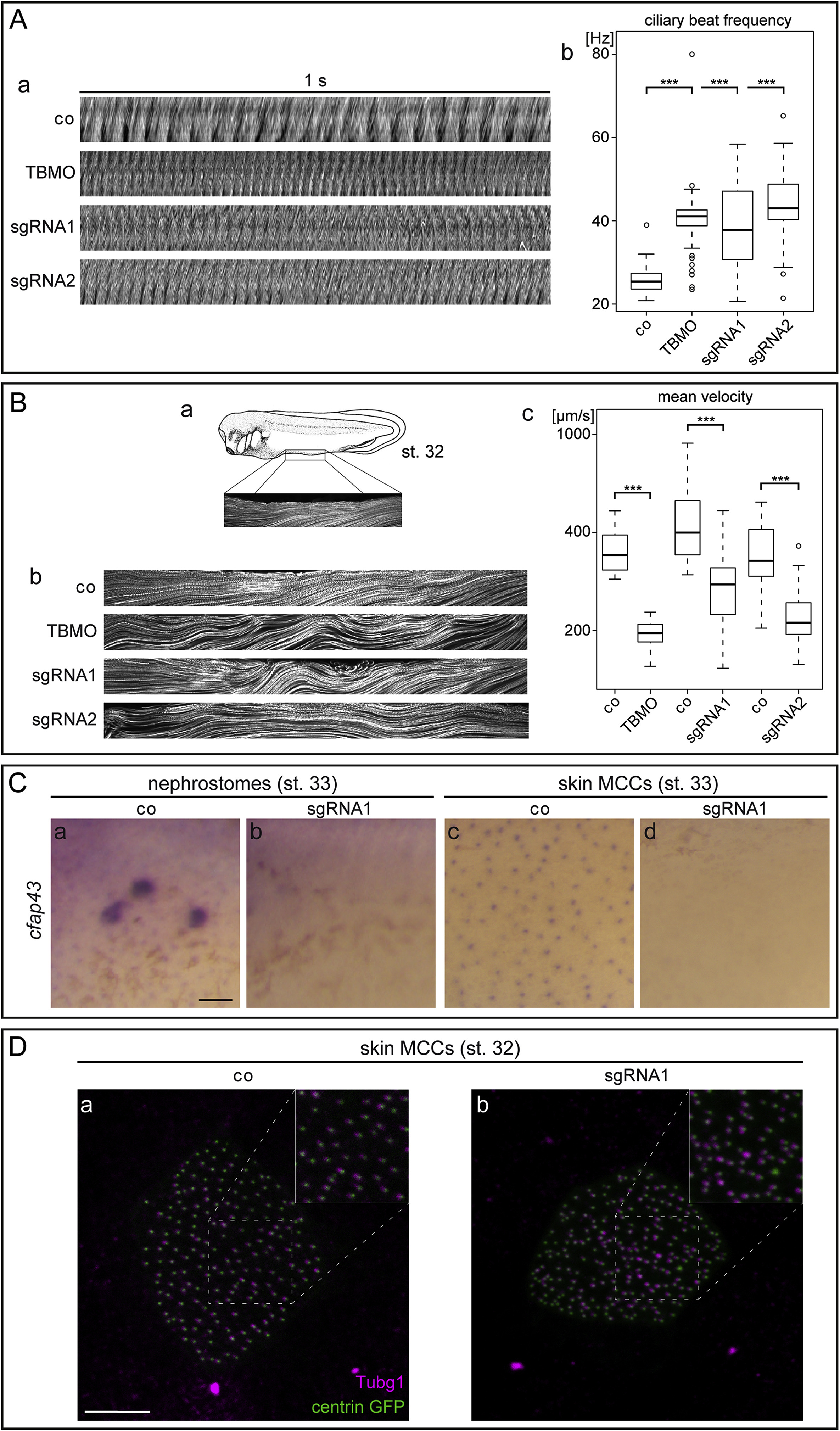
XB-PHENO-23520
Xla wt + cfap43 sgRNA1 CRISPR, Rachev E et al. (2020)
| Experiment + Assay: |
Xla wt + cfap43 sgRNA1 CRISPR +
NF 33
|
| Manipulations: |
| Manipulation Type |
Reagent |
Target Gene |
Stage |
Treatment Area |
|
CRISPR
|
cfap43 sgRNA1
|
cfap43.L
|
NF stage 1
|
whole organism
|
|
| Conditions: |
| Assay Type |
Assay Stages |
Antibody |
|
Other Detection Assay
|
NF stage 33 and 34
to NF stage 33 and 34
|
|
|
|
|
Expression Phenotypes (2):
|
|
decreased amount
cfap43.L
expression in multiciliated epidermal cell
|
|
absent
cfap43.L
expression in pronephric nephrostome
|
|