Click here to close Hello! We notice that you are using Internet Explorer, which is not supported by Xenbase and may cause the site to display incorrectly. We suggest using a current version of Chrome, FireFox, or Safari.
XB-PHENO-23978

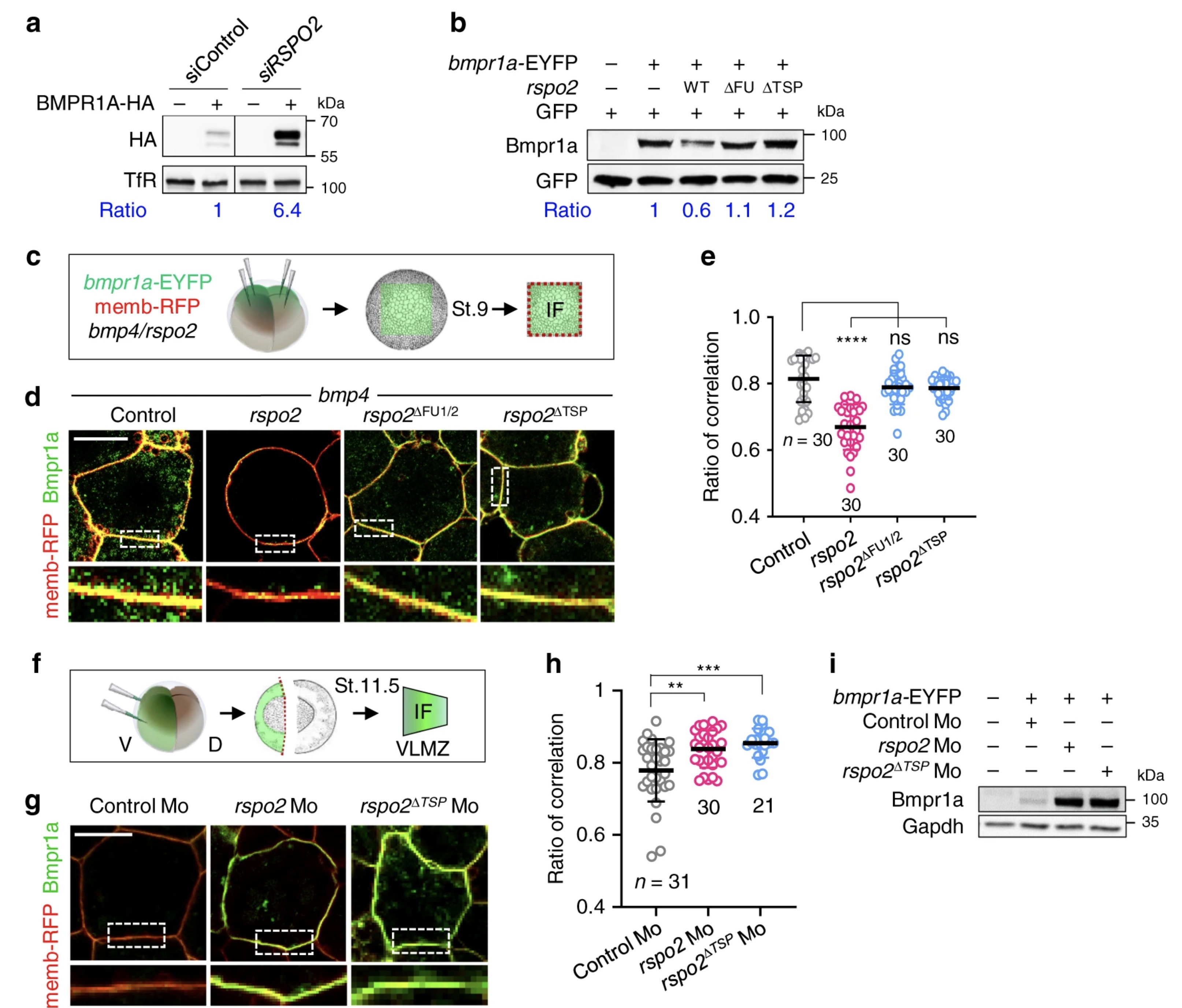
Xla Wt + rspo2 MO, Lee H et al. (2020)

Experiment + Assay: Xla Wt + rspo2 MO + NF15-18 (western blot)
Background: Xla.Inbred
Manipulations:
Manipulation Type Reagent Target Gene Stage Treatment Area
morpholino injection rspo2 MO3 rspo2 (Xla)
NF stage 3 (4-cell) blastomere
Conditions:
Assay Type Assay Stages Antibody
western blot NF stage 15 to NF stage 18  
Expression Phenotypes (1):
increased amount bmpr1a.L expression in whole organism
Source: Fig. 6 i
Article: XB-ART-57519, PubMed