XB-PHENO-24015
Xla Wt + strap MO, Jin L et al. (2020)
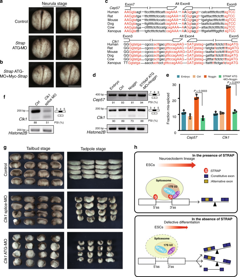
| Experiment + Assay: | Xla Wt + strap MO + NF19 (whole-mount microscopy) | |||||||||||||||||||||||||||
|---|---|---|---|---|---|---|---|---|---|---|---|---|---|---|---|---|---|---|---|---|---|---|---|---|---|---|---|---|
|
||||||||||||||||||||||||||||
| Anatomical Phenotypes: abnormal neural tube morphology |
| Experiment + Assay: | Xla Wt + strap MO + NF19 (whole-mount microscopy) | |||||||||||||||||||||||||||
|---|---|---|---|---|---|---|---|---|---|---|---|---|---|---|---|---|---|---|---|---|---|---|---|---|---|---|---|---|
|
||||||||||||||||||||||||||||
| Anatomical Phenotypes: abnormal neural tube morphology |