XB-PHENO-24095
Xtr Wt + dlg5 MO, Marquez J et al. (2021)
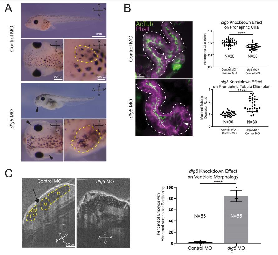
| Experiment + Assay: | Xtr Wt + dlg5 MO + NF45 (immunohistochemistry) | ||||||||||||||||||||||
|---|---|---|---|---|---|---|---|---|---|---|---|---|---|---|---|---|---|---|---|---|---|---|---|
|
|||||||||||||||||||||||
| Anatomical Phenotypes: abnormally decreased number of cilium in the pronephric kidney, increased size of the proximal tubule |
