XB-PHENO-24401
Xla Wt + fto MO, Kim H et al. (2021)
| Experiment + Assay: | Xla Wt + fto MO + NF20 (in situ hybridization) | ||||||||||||||||||||||
|---|---|---|---|---|---|---|---|---|---|---|---|---|---|---|---|---|---|---|---|---|---|---|---|
|
|||||||||||||||||||||||
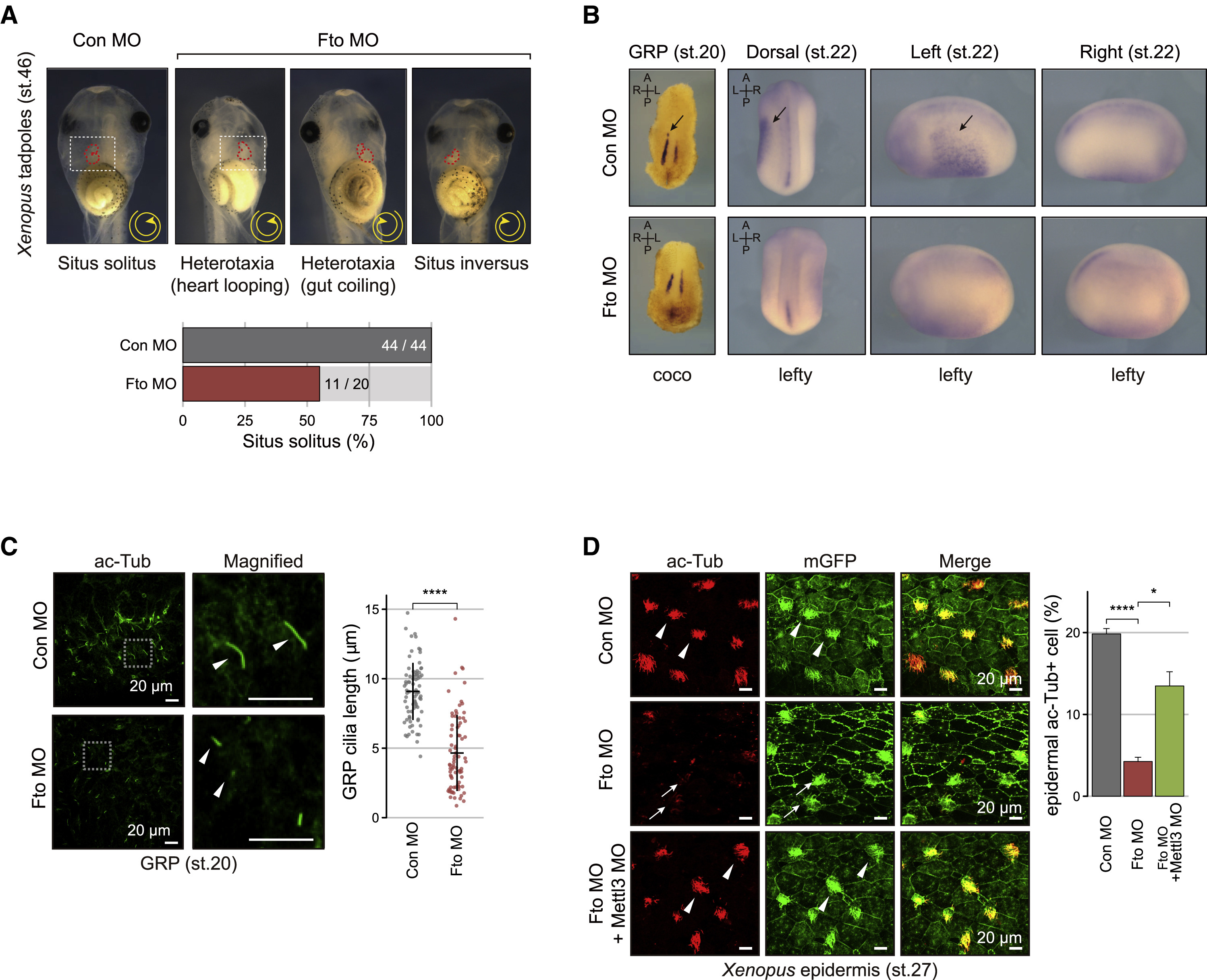
| Anatomical Phenotypes: abnormal development of left-right axis |
| Expression Phenotypes (1): |
|
| Human Disease Associations: visceral heterotaxy 5, visceral heterotaxy |
