Click here to close Hello! We notice that you are using Internet Explorer, which is not supported by Xenbase and may cause the site to display incorrectly. We suggest using a current version of Chrome, FireFox, or Safari.
XB-PHENO-25325

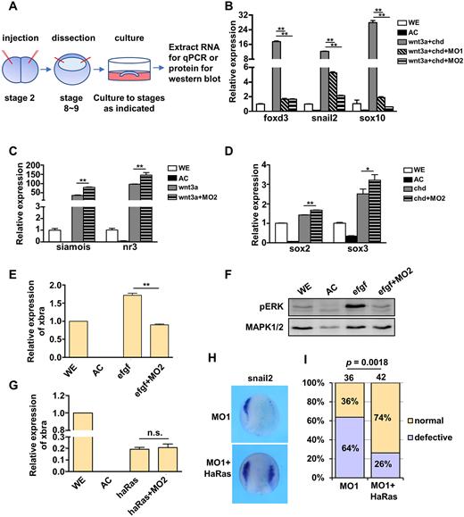
Xla Wt + wnt3a + animal cap explant, Wang H et al. (2021)

Experiment + Assay: Xla Wt + wnt3a + animal cap explant + NF15 (RT-PCR)
Background: Xla.pigmentedNasco
Manipulations:
Manipulation Type Reagent Target Gene Stage Treatment Area
mRNA injection wnt3a.L wnt3a.L
NF stage 2 (2-cell) animal blastomere
explant  
NF stage 8 animal cap
Conditions:
Assay Type Assay Stages Antibody
RT-PCR NF stage 15  
Expression Phenotypes (2):
increased amount nodal3.1.L expression in animal cap
increased amount sia1.L expression in animal cap
Source: Fig.3.C
Article: XB-ART-58113, PubMed