Click here to close Hello! We notice that you are using Internet Explorer, which is not supported by Xenbase and may cause the site to display incorrectly. We suggest using a current version of Chrome, FireFox, or Safari.
XB-PHENO-25415

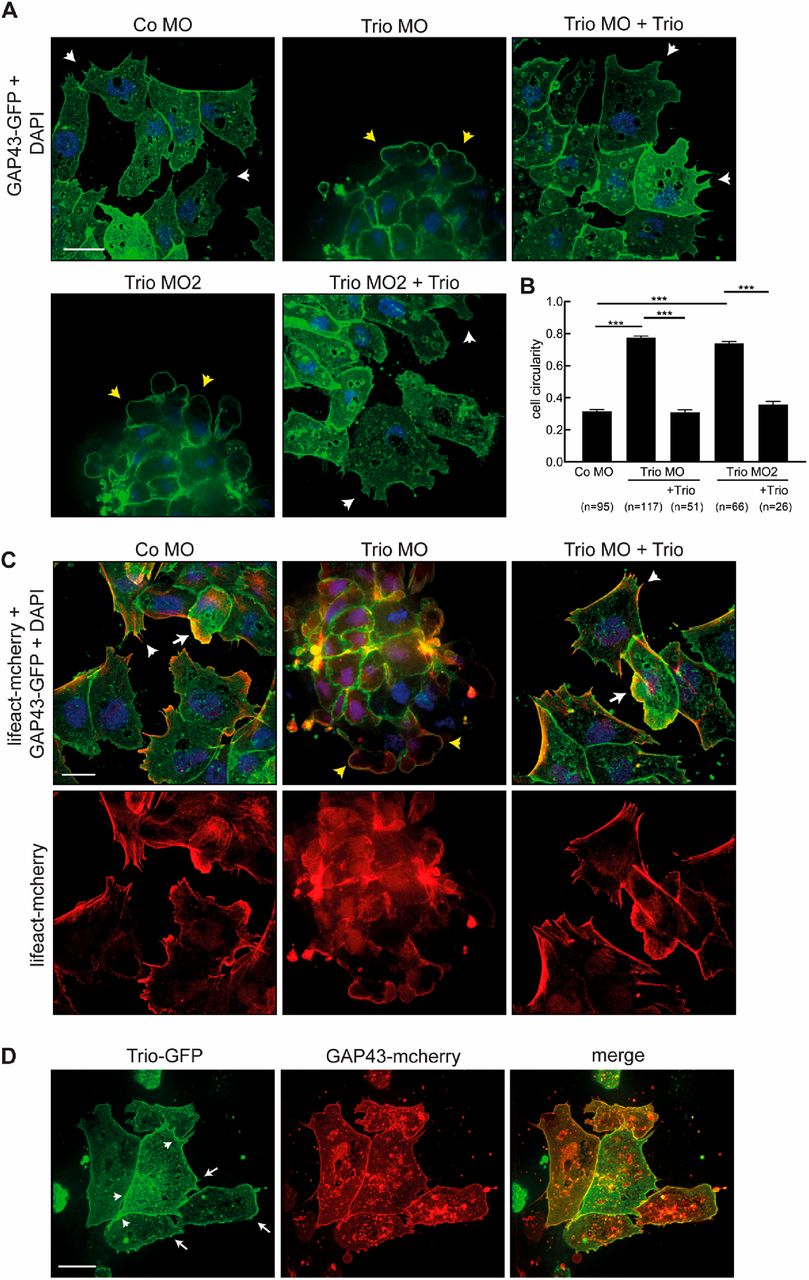
Xla Wt + trio MO + neural crest explant, Kratzer MC et al. (2020)

Experiment + Assay: Xla Wt + trio MO + neural crest explant + NF22 (immunohistochemistry)
Background: Xla.Inbred
Manipulations:
Manipulation Type Reagent Target Gene Stage Treatment Area
morpholino injection trio MO2 trio (Xla)
NF stage 4 (8-cell) dorsal animal hemisphere blastomere
explant  
NF stage 16 neural crest
Conditions:
Assay Type Assay Stages Antibody
immunohistochemistry NF stage 22  
Anatomical Phenotypes: absent filopodium
Source: Fig.2.A,B
Article: XB-ART-56960, PubMed