Click here to close Hello! We notice that you are using Internet Explorer, which is not supported by Xenbase and may cause the site to display incorrectly. We suggest using a current version of Chrome, FireFox, or Safari.
XB-PHENO-25581

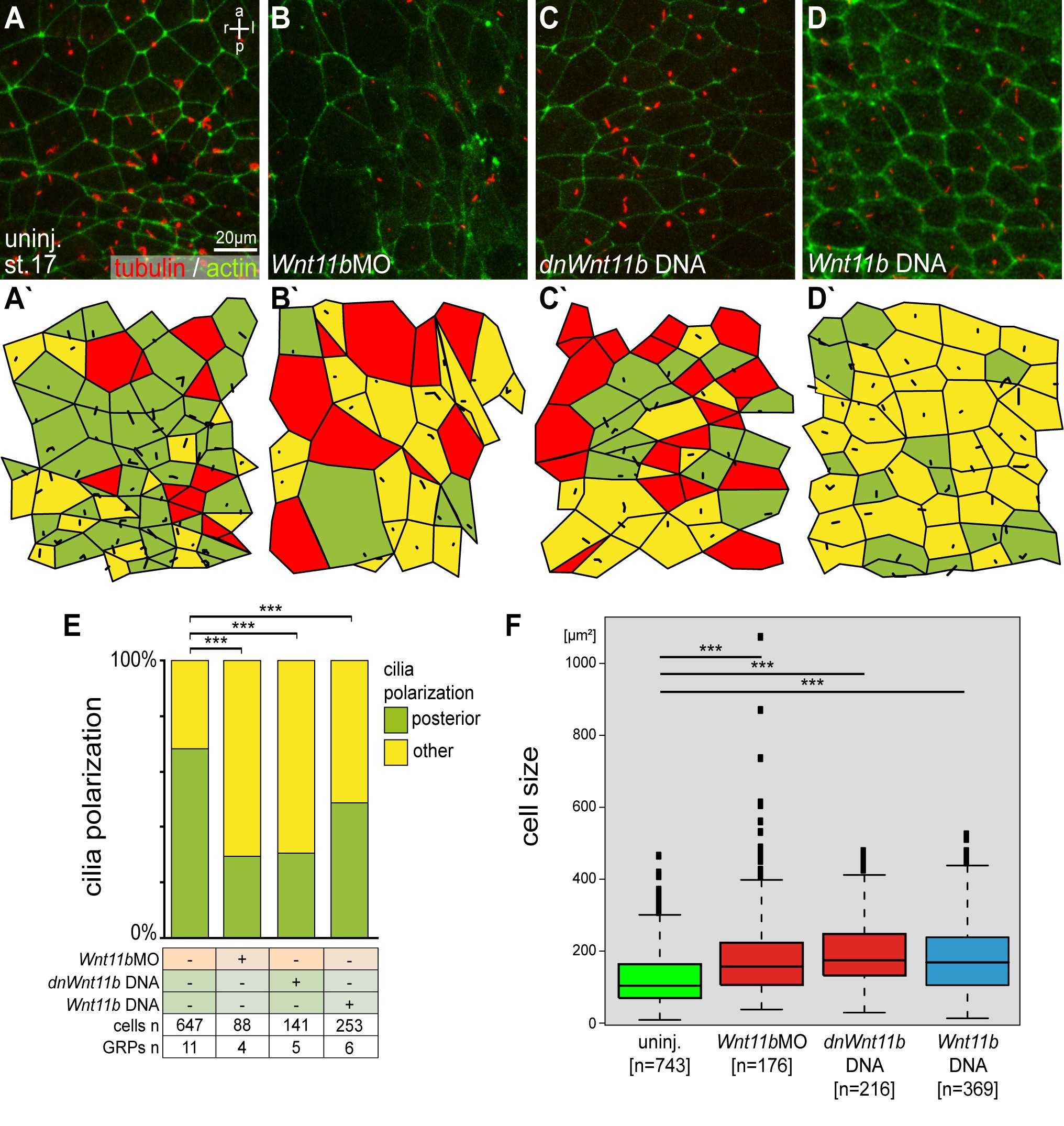
Xla Wt + wnt11b MO, Walentek P et al. (2013)

Experiment + Assay: Xla Wt + wnt11b MO + NF17 (immunohistochemistry)
Background: Xla.Inbred
Manipulations:
Manipulation Type Reagent Target Gene Stage Treatment Area
morpholino injection wnt11b MO2 wnt11b.L
NF stage 3 (4-cell) blastomere
Conditions:
Assay Type Assay Stages Antibody
immunohistochemistry NF stage 17  
Anatomical Phenotypes: abnormal cell morphology, abnormal ciliated cell, abnormal establishment of cell polarity, abnormally localised cilium in gastrocoel roof plate, abnormal regulation of cell size
Source: Fig. 3 B, B', E, F
Article: XB-ART-47881, PubMed