Click here to close Hello! We notice that you are using Internet Explorer, which is not supported by Xenbase and may cause the site to display incorrectly. We suggest using a current version of Chrome, FireFox, or Safari.
XB-PHENO-25706

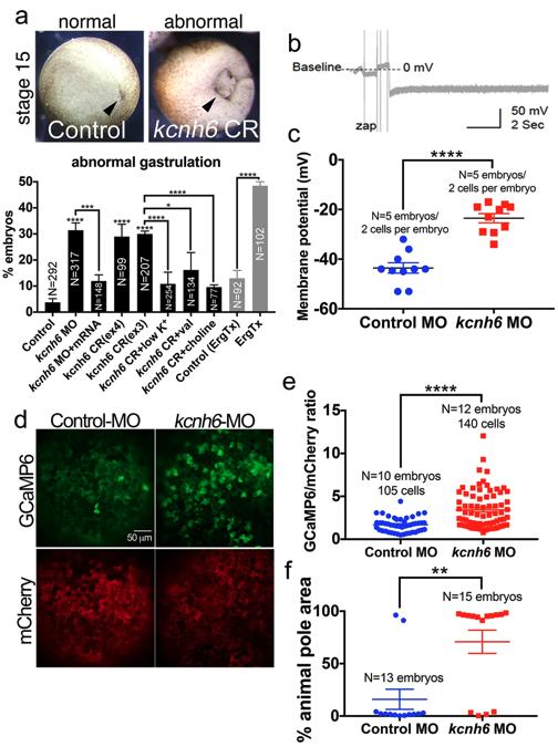
Xtr Wt + kcnh6 MO, Sempou E et al. (2022)

Experiment + Assay: Xtr Wt + kcnh6 MO + NF10 (electrophysiology)
Background: Xtr.NigerianKhok
Manipulations:
Manipulation Type Reagent Target Gene Stage Treatment Area
morpholino injection kcnh6 MO1 kcnh6
NF stage 1 whole organism
Conditions:
Assay Type Assay Stages Antibody
electrophysiology NF stage 10  
Anatomical Phenotypes: abnormal calcium ion transport
Source: Fig. 3b,c, d, f
Article: XB-ART-59330, PubMed