Click here to close Hello! We notice that you are using Internet Explorer, which is not supported by Xenbase and may cause the site to display incorrectly. We suggest using a current version of Chrome, FireFox, or Safari.
XB-PHENO-25835

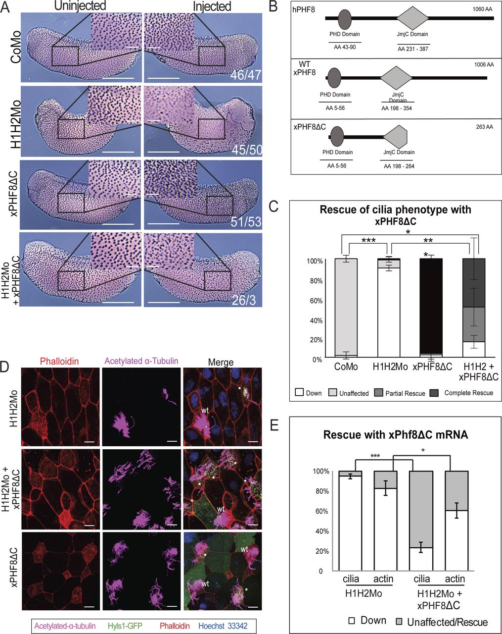
Xla Wt + kmt5c MO + kmt5b MO (H1/H2 double KD), Angerilli A et al. (2023)

Experiment + Assay: Xla Wt + kmt5c MO + kmt5b MO (H1/H2 double KD) + NF28 (in situ hybridization)
Background: Xla.Inbred
Manipulations:
Manipulation Type Reagent Target Gene Stage Treatment Area
morpholino injection kmt5b MO1 kmt5b (Xla)
NF stage 2 (2-cell) animal pole
morpholino injection kmt5c MO1 kmt5c (Xla)
NF stage 2 (2-cell) animal pole
Conditions:
Assay Type Assay Stages Antibody
in situ hybridization NF stage 28  
Anatomical Phenotypes: abnormal embryo morphology, abnormally decreased number of cilium in the ciliated cell, abnormal multiciliated cell morphology
Expression Phenotypes (1):
decreased amount tuba4b.L expression in multiciliated epidermal cell
Source: Fig. S4: A r2c2; Dr2 c2
Article: XB-ART-59747, PubMed