Click here to close Hello! We notice that you are using Internet Explorer, which is not supported by Xenbase and may cause the site to display incorrectly. We suggest using a current version of Chrome, FireFox, or Safari.
XB-PHENO-25947

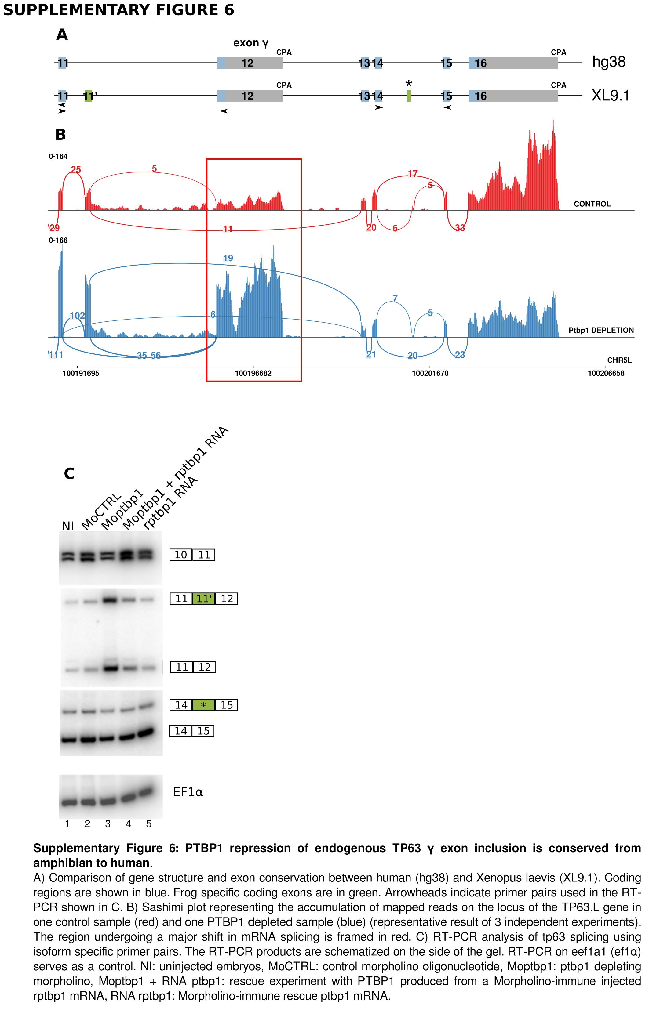
Xla Wt + ptbp1 MO, Taylor W et al. (2022)

Experiment + Assay: Xla Wt + ptbp1 MO + NF26 (RT-PCR)
Background: Xla.Inbred
Manipulations:
Manipulation Type Reagent Target Gene Stage Treatment Area
morpholino injection ptbp1 MO1 ptbp1 (Xla)
NF stage 2 (2-cell)
Conditions:
Assay Type Assay Stages Antibody
RT-PCR NF stage 26  
Expression Phenotypes (1):
increased amount tp63.L expression in the embryo
Human Disease Associations: squamous cell carcinoma
Source: Fig. S6 B C
Article: XB-ART-59704, PubMed