XB-PHENO-26918
Xla Wt + folr1 MO, Balashova OA et al. (2024)
| Experiment + Assay: | Xla Wt + folr1 MO + NF20 (immunohistochemistry) | |||||||||||||||||||||||||
|---|---|---|---|---|---|---|---|---|---|---|---|---|---|---|---|---|---|---|---|---|---|---|---|---|---|---|
|
||||||||||||||||||||||||||
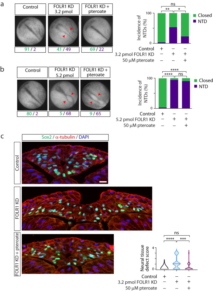
| Anatomical Phenotypes: abnormally open neural tube, abnormal neural tube closure |
| Human Disease Associations: neural tube defect |
