XB-LINE-2404
Line Name: Xtr.dot1lemShiyb
| Summary |
|
| Synonym: |
Dot1LΔ18 |
| Species: |
Xenopus tropicalis |
| Background Strain: |
Unknown
|
| Description: |
TALEN generated mutation within the methyltransferase domain of X. tropicalis dot1l (DOT1-like histone H3K79 methyltransferase); substituting two, and deleting an additional 18 nucleotides. At the protein level: two amino acid substitutions (p.Asn127Ser and p.Tyr128Gln) and six deletions spanning p.(Glu129_Glu134del) with no change in the downstream reading frame. Dot1LΔ18 heterozygous line generated by the Shi lab; bred and characterized in (PMID: 41776679), initial TALEN approach described in (PMID: 25366346). |
| Phenotype Description: |
Tadpole growth by staging and snout-to-vent length, survival rate and cell proliferation were all reduced in homozygous mutant animals. Disruption of H3K79 mono-, di- and trimethylation in homozygous Dot1LΔ18 tadpoles at stage 48. Described in: (PMID: 41776679). |
| Breeding Type: |
UNKNOWN
|
| Lab of Origin: |
Shi lab |
| Line Type: |
Mutant |
| Mutated Gene(s): |
dot1l
|
| MTA Required: |
No
|
| Public: |
Yes
|
| Anatomical Phenotypes: |
dot1l |
|
Fig. 1. Dot1L18 mutants show a complete loss of H3K79 methylation. A Schematic representation of the Dot1L18 mutation located in the methyltransferase domain of Dot1L. BThe expression of Dot1L mRNA is not affected by the mutation. Relative expression of Dot1L in wild type (WT) and Dot1L18 tadpoles at stage 48 was measured by qRT-PCR, normalized to that of eIF. Note that no significant difference in Dot1L transcript levels was observed between the two genotypes. C Phenotypic observation at 28 days post-fertilization in WT, heterozygous (HE), and homozygous (Dot1L18) Dot1L18 animals. Twenty animals per genotype were housed individually after genotyping and photographed every 2 days, from day 6 to day 30 to measure the developmental stage (D) or snout-to-Vent (SVL) size (E). Bars represent standard derivations, and stars indicate a significant difference between homozygous Dot1L18 (Dot1L18) and the other two genotypes based on pairwise t-test (p.value<0.05). F Western-blot analysis comparing H3 and methylated H3 in WT and Dot1L18 tadpoles at stage 48 by using antibodies against total H3, H3K79me1, H3K79me2, and H3K79me3. Note that no H3K79 methylation was detectable in Dot1L18 mutants
|
|
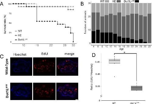
Fig. 2. Loss of H3K79 methylation leads to mortality and reduced cell proliferation during X. tropicalis development. A Survival rate of wild type (WT), heterozygous (HE) and homozygous Dot1L18 tadpoles (13 animals per group). A progressive mortality was observed in Dot1L18 mutants from day 16 to day 30 post-fertilization, with no surviving individuals beyond this time point. B Genotype distribution of 30 tadpoles randomly sampled every 2 days from 108 sibling animals generated from mating of two HE adults, housed in a 9-L tank. Note that from day 4 to day 14, the genotype ratio followed Mendelian expectations; however, from day 16 onward, Dot1L18 tadpoles were gradually reduced to 0% by day 30, consisting with independent findings in (A). C Representative images of cell proliferation in the head region (median eye cross-section) of WT and Dot1L18 tadpoles, assessed with 16 h EdU incorporation. D Quantification of EdU-positive cells relative to DNA staining (EdU/Hoechst ratio) in six sections each from two WT and two Dot1L18 tadpoles. A t-test revealed a significant reduction in cell proliferation in Dot1L18 animals compared to WT animals (p.value=0.001213)
|
| Stock Center |
RRID |
Generation |
DOB |
# Males |
# Females |
Availability |
Mutant Details |
|
No availability, contact the Lab of Origin for information about this Xenopus line or strain. Articles using these frogs are listed on the Attribution Tab.
|
Back to Search Lines