Click here to close Hello! We notice that you are using Internet Explorer, which is not supported by Xenbase and may cause the site to display incorrectly. We suggest using a current version of Chrome, FireFox, or Safari.
XB-ART-60975
Nature 2015 Sep 17;5257569:339-44. doi: 10.1038/nature14877.
Show Gene links Show Anatomy links

Panorama of ancient metazoan macromolecular complexes.

Wan C, Borgeson B, Phanse S, Tu F, Drew K, Clark G, Xiong X, Kagan O, Kwan J, Bezginov A, Chessman K, Pal S, Cromar G, Papoulas O, Ni Z, Boutz DR, Stoilova S, Havugimana PC, Guo X, Malty RH, Sarov M, Greenblatt J, Babu M, Derry WB, Tillier ER, Wallingford JB, Parkinson J, Marcotte EM, Emili A.


???displayArticle.abstract???
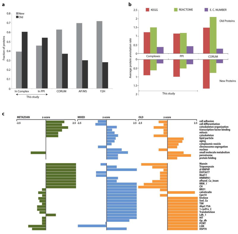
Macromolecular complexes are essential to conserved biological processes, but their prevalence across animals is unclear. By combining extensive biochemical fractionation with quantitative mass spectrometry, here we directly examined the composition of soluble multiprotein complexes among diverse metazoan models. Using an integrative approach, we generated a draft conservation map consisting of more than one million putative high-confidence co-complex interactions for species with fully sequenced genomes that encompasses functional modules present broadly across all extant animals. Clustering reveals a spectrum of conservation, ranging from ancient eukaryotic assemblies that have probably served cellular housekeeping roles for at least one billion years, ancestral complexes that have accrued contemporary components, and rarer metazoan innovations linked to multicellularity. We validated these projections by independent co-fractionation experiments in evolutionarily distant species, affinity purification and functional analyses. The comprehensiveness, centrality and modularity of these reconstructed interactomes reflect their fundamental mechanistic importance and adaptive value to animal cell systems.

???displayArticle.pubmedLink??? 26344197
???displayArticle.pmcLink??? PMC5036527
???displayArticle.link??? Nature
???displayArticle.grants??? [+]

Genes referenced: ccdc22 ccdc93 commd1 commd10 commd2 commd3 commd4 commd5 commd6 commd9 egr2 en2 otx2 pax6 rax sh3glb1


???attribute.lit??? ???displayArticles.show???
External Resources: Proteomic dataset PXD002326 on PRIDE